Dave Hockaday WB4IUY, Youngsville NC USA FM05

Images of the Remote Operation Software & Equipment at WB4IUY

Ham Radio Deluxe

I use Ham Radio Deluxe as my software to interface the computer to the Icom 756 in the shack. I can't say enough good stuff about this software. It is constantly being improved, and has loads of features, and makes it very easy to interface your computer with the internet for remote operations. You can download the software at: http://www.ham-radio-deluxe.com/.

Ham Radio Deluxe

DM-780

Digital Master 780 is a part of Ham Radio Deluxe, and enables me to operate most digital modes very easily. It will work RTTY, CW, PSK (most versions), Olivia, SSTV, Throb, HellSchriber modes, Domino, etc. You can get Ham Radio Deluxe, install it, and run just the Digital Master 780 (DM-780) without having to actually interface HRD to your rig for control. I ran this way for about a year, but once I interfaced my Icom with the computer for CAT control, I LOVE it!

DM-780

LogMeIn / Team Viewer / Ammyy Admin

I no longer use LogMeIn when running my shack from outside of my home (not on my wireless LAN). LogMeIn is no longer a free program for hobbiests, though is VERY easy to setup... much easier than trying to set up Microsoft Remote Desktop, since you don't have to deal with a static IP, set permissions or punch holes in the router, deal with firewall issues, etc. You can download it at http://www.LogMeIn.com/, and install it on yourshack computer and laptop.

Update... 3/3/2014. LogMeIn has gone to an all paid service, and it's kinda expensive for the hobbiest. I used TeamViewer for a while, it's actually eaiser to use than LogMeIn, and it was free for a while. You can download it at: http://www.teamviewer.com

Update... 8/15/2019. TeamViewer has gone to an all paid service, even though they "say" they have a free version for hobiests and students. It's almost impssible to make that work, and it is constantly kicking users off. It's kinda expensive for the hobbiest. I now use Ammyy Admin...it's the easiest "no configure" remote desktop software I've ever seen! You can download it at: https://www.ammyy.com/en/

LogMeIn

Skype

If you want to hear the audio from your shack, you'll need an audio transport mechanism. LogMeIn has this, but it is a pay service and there is a good bit of delay in the audio path. I use Skype, because it's fast, easy to set up, and FREE (like most hams, I'm cheap!). You can download Skype at http://www.Skype.com/, and install it on yourshack computer and laptop. This will allow you to hear CW signals wen tuning the radio remotely, and operate phone modes (SSB, AM, FM).

Skype

Buxcomm Rascal Interface

I've said this before, but I'll say it again... the best $50 I've _EVER_ spent on my shack was when I bought a Rascal Soundcard/Rig Interface from Buxcomm. I had never even heard PSK31 or other digital modes of that sort... When the Rascal came in the mail to me, I had it opened, installed, and making my first contact on the air in less than 30 minutes. It was a beautifully simple plug and play operation, and came with all cables and software needed to get it up in running in just minutes. You can find it on Buxcomm Communications' website at http://www.buxcomm.com/. It doesn't get any easier or less expensive to get on the digital modes than this! Look down near the bottom of this page for Buxcomm Rascal setup info, system tips, mods, and more.

Buxcomm Related Posts on WB4IUY.BLOGSPOT.COM

- Lightning Damage to the Buxcomm

Buxcomm Rascal Interface



For the Rascal CW Mod, click HERE. For the Rascal Remote Operation, click HERE.

Laptop Setup

This is easy! I simply use www.LogMeIn.com to connect to the home station, and use Skype for my remote audio transport. If I'm only working the digital modes remotely, I don't need to run Skype... I only start LogMeIn and connect to the home shack, and run the shack computer as if I'm sitting right in front of it. That's it!

Laptop Setup

Remote Interface Computer @ WB4IUY

The interface computer here at WB4IUY is homebrew. It uses a generic case, 300w power supply, 80gig HD, has multiple USB ports, conventional serial ports, 4 gig ram, and a 3ghz processor. The metal case is grounded to the shack's central grounding system, and has all I/O passing through ferrite snap-on cores for noise suppression. It does a great job, and is full-time backed by a UPS.

Remote Interface Computer @ WB4IUY

Using Buxcomm Rascal for remote PHONE & Digital operation...

This is a long description of a short & simple task, but I'm going to try and explain everything I learned in a bit of detail for those who are starting from scratch with their remote operation.

I use the Buxcomm Rascal & HRD with my IC-756 (non-Pro model) for remote operations. This should also work with most any of the older rigs that don't accept CAT commands for transmit [NOTE 1 - See bottom of page]. I use a generic CAT interface cable to connect HRD to my rig. The Buxcomm Rascal handles the audio interfacing chores. The WD7F Comport Keying Utility triggers the Buxcomm Rascal key line to switch the transmitter, as the IC-756 doesn't accept CAT TX commands [NOTE 1].

First, set up the Buxcomm Rascal gain levels. Adjust Buxcomm Rascal Gain pot in the unit to full. This is necessary to achieve adequate gain levels when operating phone remotely. You'll use the soundcard pane in DM780 to adjust your levels for digital operations. I opened the sound card pane in DM780, started transmitting in PSK31 @ 1500 Hz and adjusted my gain for 50w output. I found that it varies a bit from band to band on my rig, so I made a chart so I could easily adjust my output remotely (since I can't see the wattmeter via my laptop!). Here's what my TX level chart looks like for my IC-756:

160 - 24.2
80 - 20.1
40 - 15.9
30 - 13.6
20 - 9.8
17 - 8.0
15 - 10.2
12 - 12.5
10 - 13.3
6 - 9.5

Antenna Tuning (IC-756):
Go to each band, and activate the auto-tuner in the digital and phone portions of all bands you operate. Leave auto-tuner on. When you change bands, simply go to the freq. you plan to operate on, switch to FM to generate a carrier, and key the transmitter for 5 seconds. The tuner will fine-tune itself. Switch back to the mode you're going to operate on, and you're ready to go.

I use the WD7F Keying Utility to key my TX for auto-tuner adjustments & phone operations [NOTE 1]. Exit the WD7F Keying Utility if you plan to use the Send (F1) and Stop (F4) buttons in DM780, as they can't occupy the same com port simultaneously. When operating a digital mode, I normally use the WD7F Keying Utility to tune the antenna on the band of interest first, exit it, then start DM780.

Next, you have to be able to connect to your home computer from your laptop (or whatever computer you're going to operate remotely from). HRD has an interface tool built-in, but it requires some port configuration and router changes that might not be easy for some. I already had LogMeIn installed for connecting to my home computer, and find it easy to install and use. It's free...go to www.LogMeIn.com and register. Go to your hamshack computer, connect to LogMeIn.com, and click "ADD COMPUTER". You'll add "LogMeIn Free" from there. Once completed, connect to LogMeIn from your laptop, click "ADD COMPUTER", and add your laptop. Now, you can go anywhere, connect to the web, and connect to your Hamshack computer.

Notes on operating digital modes:
- Task Manager: Open task manager, click on the "Processes" tab, right click on "Digital Master.exe", and set priority to "Real Time". This will keep your waterfall, RTTY, and other digital modes flowing smoothly while the other zillion things in your computer fight for processor time. My PC runs my weather station, a web cam, logging programs, etc and would get a bit "jerky" from time to time.

************************************************** *************************
You're now ready to operate on the digital modes from your laptop.
************************************************** *************************

For Phone Operations....
For phone operation, you have to pass audio to and from your portable computer to your hamshack computer, as well as control frequency and TX. You'll also need a headset w/mic for this. I bought a GigaWare headset from RadioShack for my setup for about $29. LogMeIn does have audio available in their subscriber/pay version (Pro), but it's only 1-way and is not suitable for this application. I use Skype for the audio chores. It's free and works pretty good for me.

Skype Stuff...
The GigaWare headset comes with a Skype cd. You can also download it from www.skype.com/

- Skype audio settings in Rig Computer:
**Uncheck "Automatically Adjust Microphone Settings" and set the blue level slider to "high". This is the audio FROM your rig TO Skype and impacts what you hear in your headset. If you leave it on auto, your receive audio will constantly increase & decrease.

**Uncheck "Automatically Adjust Speaker Settings" and set the blue level slider to "high". This is the audio FROM your laptop/remote TO your transmitter. If you leave this checked, your transmit audio will constantly increase & decrease. You'll control your transmit audio from the Skype setup in your laptop/remote.

**Connect audio FROM your rig to the Mic input on your computer, not to the Line Level input. Skype looks for mic input as default...otherwise you'll have to change that in the audio profile of your shack's computers every time you start Skype.

- Skype audio settings in Portable computer:
**Uncheck "Automatically Adjust Microphone Settings" and set the blue level slider to adjust your transmit audio level. This is the audio FROM your headset mic TO Skype.

**Uncheck "Automatically Adjust Speaker Settings" and set the blue level slider to a comfortable level in your headphones. I set mine to about 75% and use the volume control on my headset for quick adjustments.

************************************************** *************************
Skype "workaround" if you have momentary pauses in your Skype Audio
************************************************** *************************
- Set a shortcut in windows for:
C:\WINDOWS\system32\net.exe stop wzcsvc
...and stop Wireless Zero Configuration Utility each time, after you boot the computer. This will stop the momentary "pauses" in Skype Audio you might hear every minute or so. Do this for both computers. This is a bug that lots of folks have been having problems with, and Skype support doesn't seem to know about this and will offer a zillion other things to check, first. Wireless Zero Configuration utility is only needed for initial wireless startup when you boot your computer, but it's not needed after your wireless connection is running. It literally stops your wireless feed every couple of minutes, for a 3 second period, to look for other available wireless networks!

Notes on Operating Phone:
- If you're operating phone only, don't start DM780. This way, there is no conflict between the WD7F Comport Keying Utility and DM780 [NOTE 1]. The WD7F Keying Utility and DM780 can't occupy the same com port simultaneously.

****************
NOTE 1 - If you're interfacing the Buxcomm Rascal & HRD to a newer rig that does accept the TRANSMIT command via CAT, you won't need to implement the com port keying method with the WD7F Keying Utility like I did for my IC-756.
****************

Source for parts:
- Buxcomm Rascal: http://www.buxcomm.com/
- Ham Radio Deluxe: http://www.ham-radio-deluxe.com/
- Generic CAT cable: http://stores.ebay.com/KAWAMALL , search for [Icom programming], you'll find several versions of length and USB/Serial types. You can also use the Radio Shack "USB Scanner programming Cable" (part 20-047).
- WD7F Keying Utility: http://www.wb4iuy.net/hrd/wd7f.exe

Buxcomm Rascal Mods for Keyed CW

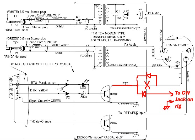
I've been experimenting with my Buxcomm Rascal, to add a key line to it for CW operation (as opposed to MCW via DM-780). MCW works OK, but when you get on a busy band, it's nice to have narrow CW filters at your disposal. In the CW mode on my IC-756, I can only work hard-keyed CW. Click the image on the right to see my simple circuit modification.

Buxcomm Rascal Mods So, I first opened the Rascal and broke the circuit that goes to the PTT lead in the acc connector for the rig. I added a SPDT switch so when the switch is one way, it passes the key signal to the acc port as normal for PSK and such. When the switch is the other way, it passes that same key signal instead to a new CW key lead and on to the CW jack on the back of the rig. All worked well, and I've been running it with this mod for a while.

However, when I started working with HRD/DM-780 for remote CW operation via my keyboard, I had no way of flipping the switch on the Rascal from PSK to CW.

I tinkered with the circuit a little this morning, and found that I could isolate the acc key input from the CW key circuit with a couple of pin diodes, and remove the switch. When I'm in PSK and other digital modes, the rig is in USB and ignors the key input...all works well. When I'm in the CW mode, the rig ignors the acc key input, so all still works well.

Now, I can leave my CW mode in narrow on the rig, and switch to CW in DM-780 remotely when I need tight filters. When the band is quiet or not so busy, I can run DM780 in the MCW mode, and have the effect of a wide CW filter.

To the right is a crude schematic of the CW key circuit I added to my Buxcomm Rascal interface for use with my IC-756. It allows me to switch to conventional CW when operating remotely, and allows me to switch from the digital modes to CW without switching cables (or flpping the switch I oroginally added to the Rascal for CW). When operating remote, I leave my CW filter on narrow (since I can't change filters on the IC-756 std via CAT), and simply switch modes to CW. Makes remote operation much nicer with a narrow filter and real CW (not MCW).

I hope this helps those of you with the Rascal, get a bit more fun out of it!


free counters